How to build a micro transmitter
by
Tetsuo Kogawa

Why was this site established?
Because transmission technology is esotericized and I believe that it provides exciting possibilities to art.
A Visual History of Making transmitters: (1) How to (2) What are they by Tetsuo Kogawa
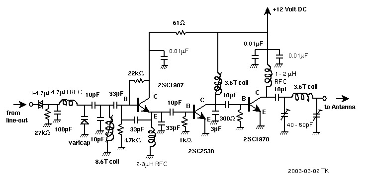
- Diagrams
- Tools
- How to build
- Antenna and How to operate
- Histories
- The earlier "private" workshop to build a transmitter, June 3, 1990
Video [MP4, 41.3MB]
- The first "public" workshop to build a transmitter, April 28, 1991
Video [MP4]
- The first Workshop in the U.S. at Paper Tiger Television, November 4, 1991
Video [YouTube]
- Other Transmitter Workshops: see the "Streaming Media Archives"
--> here
Polymorphous Space (home)
Contact to Tetsuo Kogawa(polym@translocal.jp).